Frecuencia ajustable
Cortocircuito de sobre corriente de auto bloqueo
Puede producir regulador de voltaje, ¡el efecto es bueno!
La corriente de salida de hasta 1A más o menos, impulsando el transistor de efecto 20 3205 no hay problema
Para que la placa de transmisión de alta potencia se pueda vincular con el servicio al cliente, la corriente de impulsión 3A puede generar alrededor de 30 efectos.
Salida: 12-24 V
Corriente del conductor: 1A (máx.)
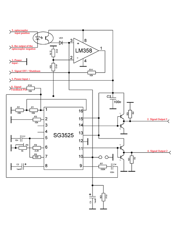
Descripción de PinOut:
Entrada de energía +
Salida de señal 1
Entrada de energía -
Salida de señal 2
Entrada de optoacoplador +
Entrada de optoacoplador -
Señal de apagado / apagado
Dimensión del pin de retroalimentación de señal
MAS INFORMACION
HOJA DE DATOS
